青岛九三社史上的这一周 (3月26日-4月1日)
发布日期:2025-03-26 点击数:15955
1956年3月28日,社中央任命殷焕先为第四届中央委员会学习委员会委员;同日,社中央任命赫崇本(在档案中未找到任命文件)为第四届中央委员会科教委员会委员,这是山东社员第一次当选社中央专委会委员。

图为社中央的任命(殷焕先)文件,原件在青岛市档案馆

图为董康寄给青岛分社的信,原件在青岛市档案馆
1962年3月30日,九三学社青岛分社莱阳农学院直属小组(现九三学社青岛农业大学委员会)成立,董康任组长,时有社员3人。“3月30日”这个创建日,在档案中没有找到,如何认定这个创建日呢?是从董康给青岛分社的信中找到了依据,信中(上图划红线部分)说“小组在三月底开始第一次组织生活”,根据九三学社基层组织大多利用业余时间开展活动的惯例,“3月30日”恰好是个星期天,因此推定“3月30日”就是九三学社青岛农业大学委员会的创建日。

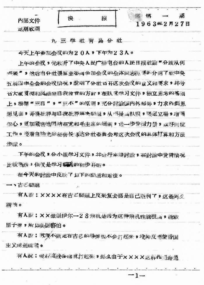
图为会议期间编印的快报,原件在青岛市档案馆
1963年2月27日-4月2日(中间休会三天),九三学社青岛分社在机关会议室(龙口路40号)召开四届二次委员扩大会议,出席会议的有分社委员17人,列席的有各支社委员、直属小组召集人及分社秘书处副主任等18人。会议期间,中共山东省委第一书记谭启龙在青岛接见了省三个民主党派、工商联和九三学社青岛分社负责人。会议听取了中共山东省党校王副校长作的“列宁反对第二国际修正主义和反对现代修正主义”的报告。会议期间,由张玺主委以谈个人心得体会的方式传达了彭真今年一月在各民主党派中央会议上所作的关于国际国内形势问题的报告。徐佐夏副主委对国内形势问题谈了个人学习体会;陆光庭秘书长传达了社中央五届四中全会讨论辑要,并介绍了南斯拉夫的社会经济情况。会议分两个阶进行的。第一阶段主要是通过座谈,提问题、摆观点(从2月27日-3月6日);第二阶段是学习文件听报告,讨论问题,解决问题。这次会议编印了12期快报。这是九三学社山东省市级地方组织召开最长的一次会议,长达32天。(九三学社青岛市委员会 王少韬 张俊杰)